再エネ条例に係る違反対応について
本市では、平成28年12月1日から「前橋市自然環境、景観等と再生可能エネルギー発電設備設置事業との調和に関する条例」(以下「条例」という。)が施行されており、市内の一部の地域で再生可能エネルギー発電設備の設置を行う場合は、事前に市長の許可を必要としています。
しかしながら、必要な手続きを行わず、太陽光発電設備の設置や再エネ事業に係る木竹の伐採を行うなどの行為が見受けられます。
このことから、本市では、再エネ条例に基づき、再エネ設備設置事業等に関する違反行為又は違反のおそれのある行為が確認された場合、必要に応じた対応を検討します。
本ページは、違反が疑われる事案が確認された場合における、本市の一般的な対応の概要を示すものです。
条例の規制対象となる行為
次のような行為は、再エネ条例の規制対象となる場合があります。
・無許可・無協議で再エネ設備の設置、造成及び伐採を行った場合
・許可条件に違反して、再エネ設備の設置を行った場合
・虚偽の内容による申請や、必要な検査を受けていない場合
対応の流れ
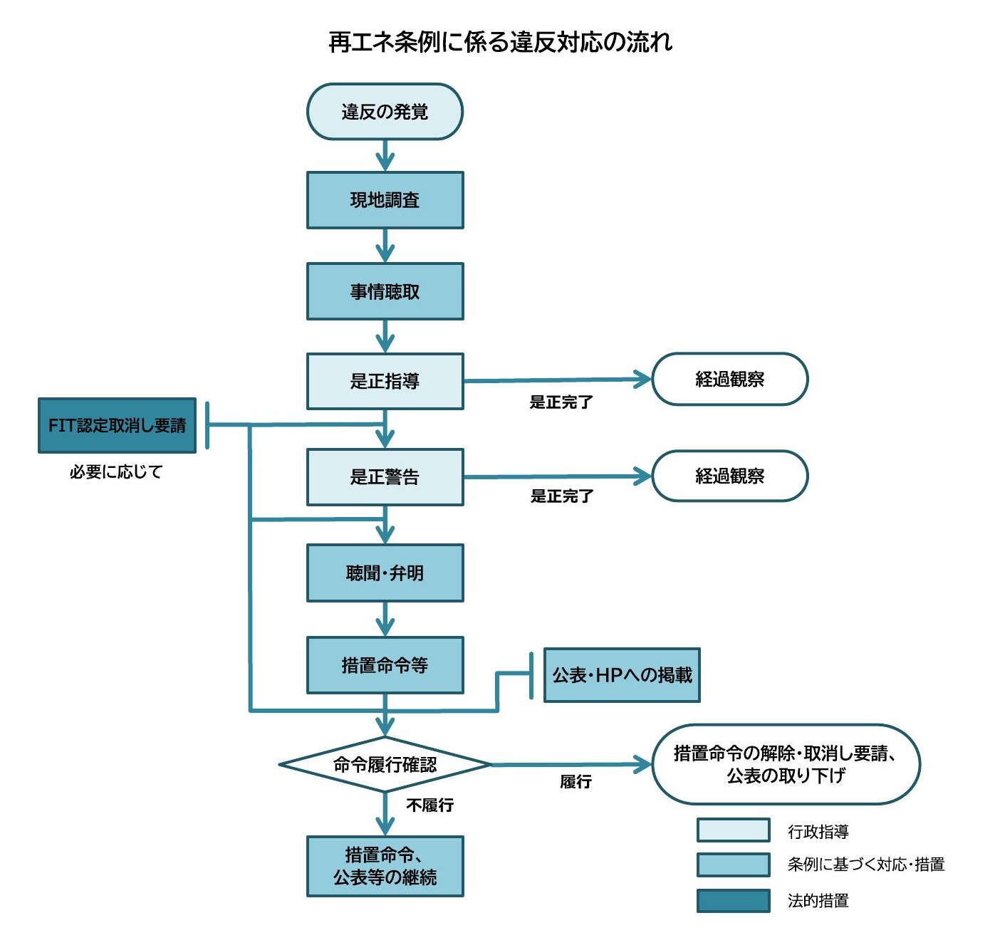
違反が疑われる事案が確認された場合、本市では概ね次の流れにより対応します。

1. 現地調査
違反の疑いがある再エネ事業等を発見した場合や、通報等を受けた場合には、現地調査を行うことがあります。
2. 事情聴取
現地調査のほかに事情聴取の必要があると認められる場合には、行為者や違反内容の確認を行うため、関係人の来庁を求めて事情聴取を行うことがあります。
また、関係人に対し、報告や資料の提出を求めることがあります。
3. 是正に向けた指導
現地調査や事情聴取により、違反性等を確認し、必要に応じて是正に向けた指導を行うことがあります。
4. 命令等の措置
是正の状況や違反行為の内容等を踏まえ、必要があると認められる場合には、条例の定めに基づき、以下の措置を行うことがあります。
・工事その他の行為の停止命令
・許可の取消し
・再エネ設備の除去
・事業区域の原状回復その他違反を是正するための必要な措置
対応にあたっての考え方
本市は、違反事案への対応にあたり、次の点を総合的に考慮します。
・行為の内容、規模及び違反の程度
・周辺環境や住宅の生命・安全への影響
・是正の可能性や自主的な改善状況
・条例に基づく対応の必要性及び相当性
これらを踏まえて、事案ごとに対応します。
公表について
措置命令または許可の取消しを行った場合は、対象となる者の氏名、住所、命令の内容や許可の取消し措置について、市公式ウェブサイト等で公表することがあります。
FIT認定(固定買取価格制度)取消し要請
再生可能エネルギー電気の利用の促進に関する特別措置法第15条の規定による再生可能エネルギー発電事業計画の認定の取消しを経済産業省・資源エネルギー庁に要請することがあります。
留意事項
・本ページは、違反対応に関する本市の一般的な対応を示したものです。
・個別の事案については、事実関係や状況等により対応が異なる場合があり、記載している対応の順序や内容は、すべての事案に共通するものではありません。
(参考)前橋市再エネ条例について
以下リンクをご確認ください。
この記事に関する
お問い合わせ先
都市計画部 開発指導課 盛土規制係
電話:027-898-6997 ファクス:027-223-8527
〒371-8601 群馬県前橋市大手町二丁目12番1号
お問い合わせはこちらから












更新日:2026年04月20日